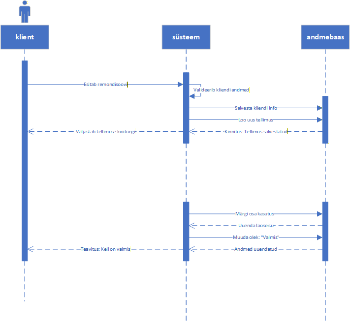
Sequence diagram
Jadaskeem on ajapõhine skeem, mis näitab, kuidas süsteemi erinevad osad (objektid) omavahel suhtlevad. See on parim viis kujutada samm-sammult ühe konkreetse protsessi (näiteks kella remonti toomise) käiku.
Olulisemad jadaskeemi komponendid
- Elujoon (Lifeline) – vertikaalne katkendjoon, mis tähistab konkreetset objekti või isikut (näiteks Klient, Süsteem või Andmebaas) kogu protsessi vältel.
- Aktor (Actor) – elujoone kohal olev “kriipsujuku”, mis tähistab välist kasutajat, kes suhtlust alustab.
- Sõnum (Message) – horisontaalne nool, mis näitab info liikumist ühelt elujoonelt teisele.
- Pidev joon (Call) – näitab päringut või käsku (nt “Salvesta andmed”).
- Katkendjoon (Return) – näitab vastust või kinnitust (nt “Andmed salvestatud”).
- Aktiviseerimisperiood (Activation bar) – elujoonel asuv kitsas ristkülik, mis näitab aega, mil objekt on aktiivne ehk tegeleb parajasti käsu täitmisega.
- Hävitamine (Destruction) – elujoone lõpus olev “X” sümbol, mis tähistab hetke, kus objekti elutsükkel lõppeb või sessioon sulgub.
Kellasepp Andmebaasi Näide
